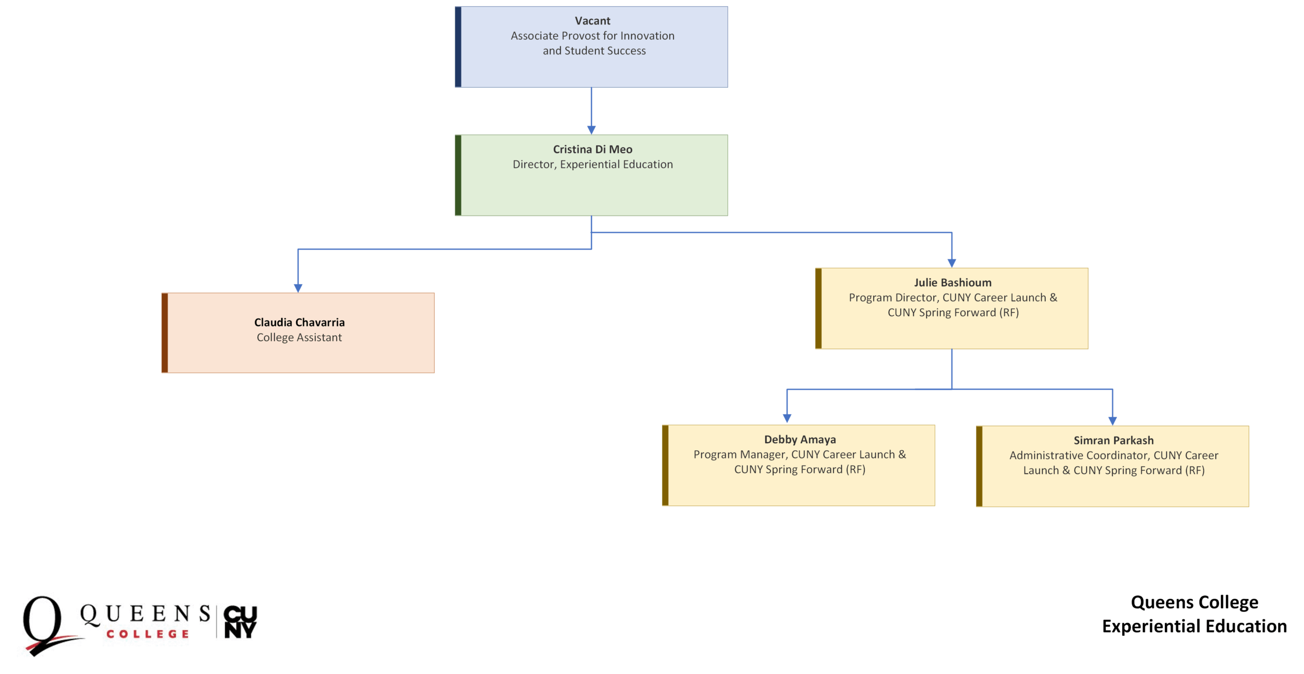
Debby Amaya
Julie Bashioum
Claudia Chavarría
Program Assistant
P: 718-570-0565
E: claudia.chavarria@qc.cuny.edu
Cristina Di Meo
John Morrissey
Simran Parkash
CUNY Spring Forward/Career Launch Administrative Coordinator
P: 718-570-0566
Experiential Education Organizational Chart


